Vojenské Rozhledy
Czech Military Review
O nás
O časopise
Redakční rada
Vydavatel
Statut časopisu
Profil časopisu
Redakční uzávěrky
Aktuální číslo
Etický kodex
Kontakty
EN
Jméno
Heslo
PŘIHLÁSIT
O časopise
Aktuální číslo
Archiv
Index autorů
Seznam recenzentů
Pokyny pro autory
Redakční uzávěrky
Pokyny pro recenzenty
Kontakty
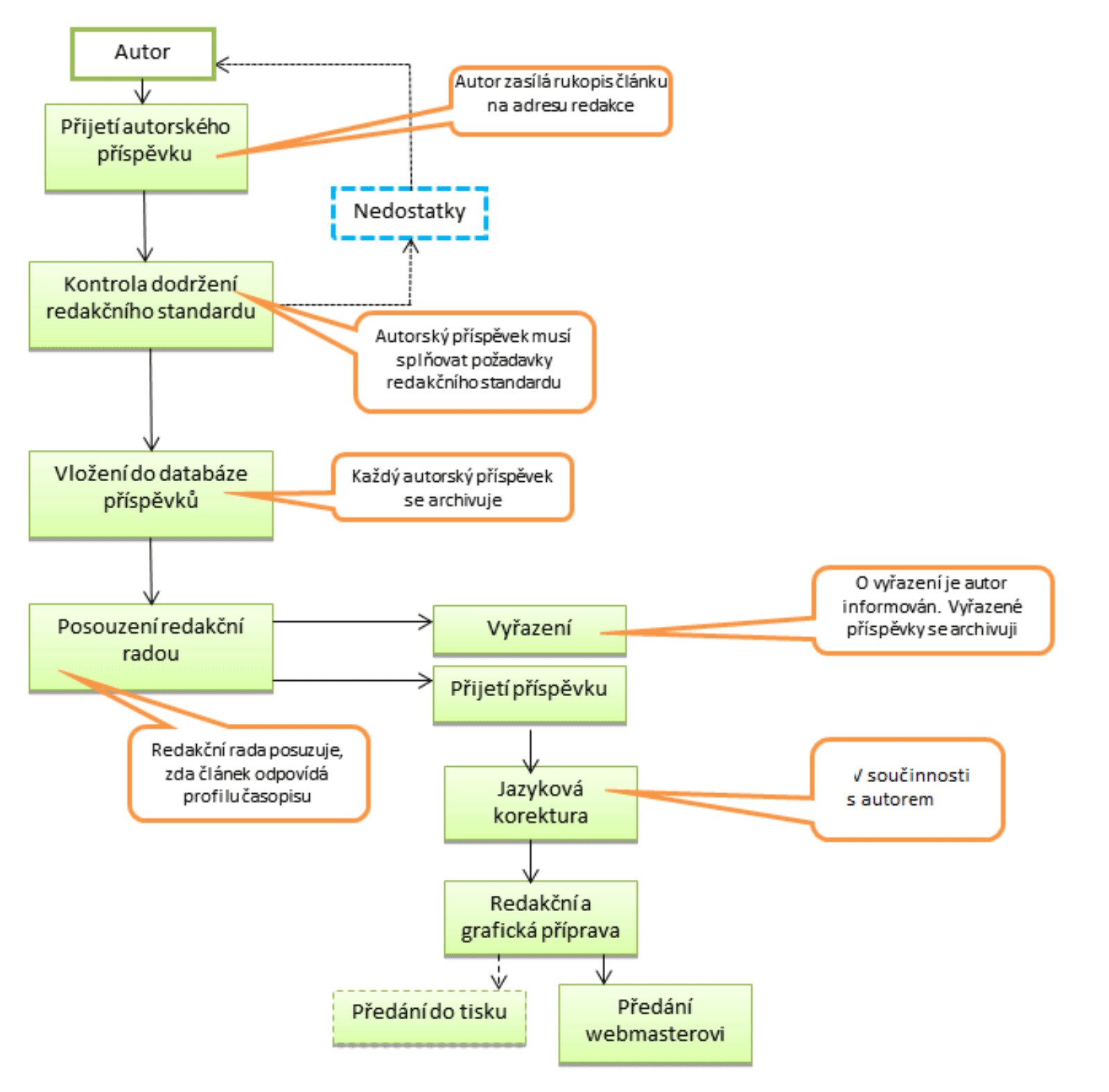
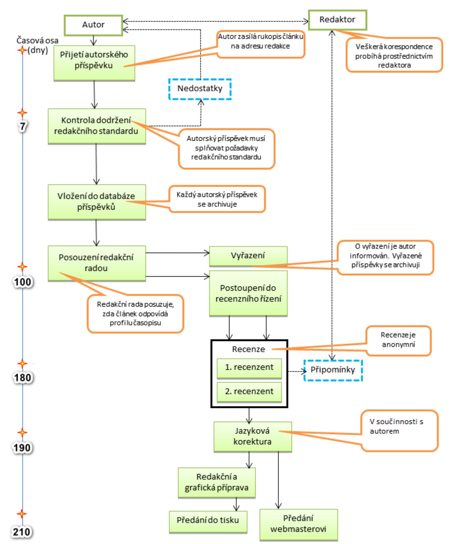
Redakční proces
Recenzované články
Nerecenzované články