Ing. Oto VEJMELKA, odbor doktrín Vyškov
Úvod
Rozšíření Severoatlantické aliance o nové členské země přineslo požadavek standardizovat přípravu a vedení operací. Tuto funkci plní doktríny jako základní principy, podle kterých se řídí činnost ozbrojených sil při plnění dlouhodobých úkolů. Jsou závazné, ale v praxi vyžadují uvážlivost(1). Doktríny NATO jsou formulovány ve spojeneckých publikacích (Allied Publications - AP). Většinou jsou určeny pro všechny druhy sil, mají tedy společný (joint) charakter. Spojenecké společné publikace (Allied Joint Publications - AJP) tvoří základ operační standardizace a mají přidělena čísla standardizačních dohod (STANAG). Každá členská země NATO má svoji vlastní strukturu doktrín, ve které jsou využity nebo na národní potřeby rozpracovány zásady aliančních dokumentů. Struktura neboli hierarchie doktrín vychází z organizační struktury ozbrojených sil a stanovených úkolů v době míru, konfliktu nebo války.

Obrázek č. 1 Hierarchie doktrín AČR v roce 2003
Vstup České republiky do NATO odstartoval proces zavádění aliančních operačních standardů do podmínek činnosti AČR. V souvislosti s tím bylo v naší armádě zahájeno přepracování stávajících vojenských předpisů a služebních pomůcek pro operační nasazení vojsk do dokumentů nové podoby a obsahu, do doktrín. Zároveň se začala připravovat soustava těchto doktrín a jejich struktura odpovídající novým podmínkám s cílem aplikovat principy aliančních doktrín do prostředí české armády. Při budování doktrinální soustavy chyběly v AČR zkušenosti, proto se vycházelo ze zásad a postupů pro tvorbu a aktualizaci aliančních publikací a první návrhy národní hierarchie odrážely strukturu NATO. Postupně se také vyvíjelo pojetí a chápání doktrín. Cílem probíhajících diskuzí bylo najít optimální model doktrinální soustavy, který by vycházel ze stávajících operačních schopností, zkušeností i tradic AČR a zároveň by odrážel její budoucí možné operační úkoly. I přes různost názorů bylo v základních otázkách dosaženo souhlasu v tom, že neexistuje důvod, proč by měl být rodící se systém doktrín AČR odlišný od chápání doktrín v ostatních členských zemích NATO.
Doktrinální soustava AČR
Dne 1. dubna 2003 vzniklo ve Vyškově 4. velitelství pro výcvik a tvorbu doktrín (VeVTD) a v jeho rámci Ředitelství tvorby doktrín (ŘeTD), které bylo formálně spojeno s výstavbou doktrinální soustavy AČR. V září 2003 jeho příslušníci převzali od složek tehdejšího Generálního štábu AČR zodpovědnost za pracovní koordinaci procesu tvorby doktrín a spolu s ní i

Obrázek č. 2 Úrovně hierarchie dokumentů doktrinální soustavy v roce 2005
V souvislosti s reformou ozbrojených sil ČR v podmínkách nového zdrojového rámce dochází od roku 2003 k podstatným organizačním a strukturálním změnám na všech stupních velení a řízení v rezortu obrany. Reorganizací 4. VeVTD na Ředitelství výcviku a doktrín (ŘeVD) jako součásti Velitelství sil podpory a výcviku bylo i ŘeTD změněno na Správu doktrín. V důsledku probíhající reformy byla přehodnocována a podstatným způsobem zjednodušována tehdy platná soustava doktrín. V rámci její revize byl v průběhu roku 2004 Správou doktrín zpracován návrh koncepce tvorby doktrín, vojenských předpisů a služebních publikací, který reagoval na budoucí profesionální armádu a její možné potřeby. Součástí této koncepce byl návrh optimalizace doktrinální soustavy AČR, kterou reprezentovala známá pyramida. Byla uspořádána do čtyř úrovní podle druhů dokumentů doktrinální soustavy - od doktrín až po odborné předpisy, pomůcky a návody (viz obrázek č. 2):

Obrázek č. 3 Doplněná hierarchie dokumentů doktrinální soustavy
Toto členění mělo význam zejména při správě a novelizaci jednotlivých dokumentů tak, jak je to obvyklé v případě publikací NATO. Následující obrázek č. 3 ukazuje doktrinální soustavu naplněnou konkrétními vojenskými předpisy a vojenskými publikacemi.
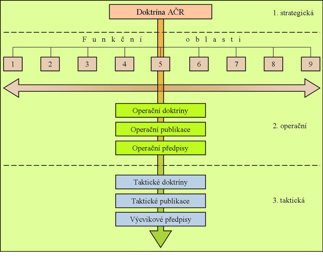
V průběhu dalších téměř pěti let byly prováděny pravidelné analýzy dokumentů doktrinální soustavy, z kterých vyplynula potřeba zrušení těch nevyužitelných nebo novelizace potřebných. Na druhou stranu byla soustava doplňována nově zpracovanými vojenskými doktrínami, předpisy a pomůckami. V roce 2009 byly vydány nové legislativní normy zabezpečující jednotný postup k přípravě, schvalování a vyhlašování vnitřních předpisů v působnosti Ministerstva obrany a stanovující pravidla pro jejich zpracování. To byl také impuls k revizi stávající doktrinální soustavy. Institut doktrín VeV - VA připravil návrh nové hierarchie dokumentů doktrinální soustavy o třech úrovních souhlasných s úrovněmi velení - strategické, operační a taktické. Takové je i vertikální začleňování dokumentů, horizontální pak vychází z jednotlivých funkčních oblastí (obrázek č. 4).

Obrázek č. 4 Struktura soustavy doktrinálních dokumentů
Navržená soustava dokumentů AČR je obecně tvořena vojenskými předpisy a vojenskými publikacemi. Vojenské předpisy mohou obsahovat pouze ustanovení normativní povahy, odlišují se pouze svým obsahem a lze je tedy členit podle odbornosti. Vojenské publikace se podle druhu a účelu dále dělí na vojenské doktríny a odborné publikace:
a) vojenské doktríny jsou:
b) odborné publikace zahrnují:

Obrázek č. 5 Současně platná hierarchie dokumentů doktrinálních soustavy
Návrh institutu doktrín VeV - VA byl po téměř půlročním posuzování a připomínkování součástmi AČR upraven do konečné podoby a byl oficiálně přijat (obrázek č. 5).
Aktuální doktrinální soustava je ke dni redakční uzávěrky časopisu Doktríny tvořena celkem 1 309 vojenskými předpisy a služebními pomůckami (k operačnímu a bojovému použití vojsk se jich vztahuje jen 25 %) a 151 vojenskými publikacemi. Jejich přehledy v elektronické podobě vede průběžně legislativní odbor SLP MO u vojenských předpisů a odbor doktrín VeV - VA u vojenských publikací. Dostupné jsou v CADS na adresách:
Tvorba dokumentů doktrinální soustavy
Proces tvorby vojenských předpisů a vojenských publikací se řídí následujícími legislativními normami:
RMO č. 29/2009 o přípravě, schvalování a vyhlašování vnitřních předpisů v působnosti Ministerstva obrany a vydávání Věstníku Ministerstva obrany, který:
a) základní vojenský řád,
b) rozkaz ministra obrany,
c) normativní výnos Ministerstva obrany,
d) vojenský předpis;
NVMO č. 36/2009 Pravidla pro zpracování vnitřního předpisu a jeho vyhlašování ve Věstníku Ministerstva obrany:
NVMO č. 20/2010 Příprava a schvalování vojenského předpisu stanovuje zejména:
Nařízením NGŠ č. 10/2009 Vydávání vojenských doktrín a zřízení Výboru pro koordinaci tvorby vojenských doktrín, vojenských předpisů a služebních pomůcek, kterým bylo novelizováno NNGŠ č. 3/2006.
Jak z názvu nařízení vyplývá, má dvě části:
,,Výbor pro koordinaci tvorby vojenských předpisů a vojenských publikací" (dále jen koordinační výbor) zřídil NGŠ jako svůj poradní orgán, který plánuje, koordinuje a řídí úkoly související s optimalizací doktrinální soustavy AČR a s tvorbou, revizí a novelizací vojenských předpisů a vojenských publikací vydávaných v působnosti NGŠ AČR. Tvoří jej předseda, místopředseda, sekretář a jeho zástupce, členové a konzultanti, které jmenuje a odvolává NGŠ na návrh příslušných ředitelů a vedoucích organizačních útvarů MO(3), velitelů operačních velitelství a velitele - rektora Univerzity obrany. Činnost koordinačního výboru řídí jeho předseda, který stanovuje program zasedání. Podklady jednotlivým členům pro jejich přípravu doručuje sekretář. Z každého zasedání je pořizován zápis se závěry k projednávaným otázkám a je rozesílán všem funkcionářům, členům a konzultantům koordinačního výboru ke schválení. Předseda výboru pak informuje NGŠ AČR o průběhu zasedání, přijatých závěrech a navrhuje potřebná opatření. Přílohou informační zprávy je zápis ze zasedání. Dokumentaci výboru připravuje a vede a každé jednání organizačně připravuje a materiálně zajišťuje jeho sekretariát. Tuto funkci plní odbor doktrín VeV - VA.
Proces tvorby dokumentu doktrinální soustavy lze obecně rozdělit do několika postupných kroků:

Obrázek č. 6 Obálka plánu tvorby
1. Administrativní a organizační příprava
Vydání vojenského předpisu nebo vojenské publikace iniciuje gestor v závislosti na potřebnosti dokumentu buď sám, nebo na základě obdrženého podnětu (od kohokoli). V případě vojenského předpisu informuje gestor o svém záměru zástupce náčelníka Generálního štábu - inspektora Armády České republiky (dále jen inspektor armády), Inspektorát náčelníka Generálního štábu (dále jen inspektorát) posoudí záměr z hlediska nezbytnosti vydání vojenského předpisu a připraví stanovisko inspektora armády, které je pro gestora závazné. Potom gestor určí redaktora, zpracovatele nebo zpracovatelskou skupinu a zpracuje požadavek do plánu tvorby formou základního listu, který zašle služebním postupem sekretariátu koordinačního výboru. Sekretariát připraví návrh ,,Plánu tvorby, revize a novelizace vojenských předpisů a vojenských publikací na rok ..." (obrázek č. 6), který je projednán na podzimním zasedání koordinačního výboru na příslušný rok a jeho čistopis předkládá předseda ke schválení NGŠ AČR. Plnění plánu se hodnotí dvakrát za rok - průběžné plnění se stavem k 30. 6. a celkové splnění plánovaných úkolů za rok.
Plán tvorby obsahuje (obrázek č. 7):

Obrázek č. 7 Příklad obsahu plánu tvorby
Gestor dále zpracuje zadání pro redaktora a zpracovatele. Na základě toho redaktor zpracuje podrobný harmonogram k zabezpečení včasného a koordinovaného zpracování dokumentu, nechá si jej schválit gestorem a provede potřebná součinnostní jednání se zpracovateli. V závislosti na složitosti zpracovatelského úkolu může organizovat další přípravné aktivity, jako jsou konference, semináře a další pracovní akce potřebné ke zvládnutí problematiky vztahující se ke zpracovávané tematice.
2. Zpracování návrhu dokumentu
Rozhodující úlohu při tvorbě návrhu dokumentu sehrává redaktor, který zodpovídá za jeho odbornou úroveň. Připravuje a předkládá gestorovi ke schválení návrh osnovy a rámcový obsah jednotlivých částí, hlav či kapitol a oddílů a rozděluje odpovědnost zpracovatelům za přípravu dílčích částí. Zpracovatelé plní úkoly zadané redaktorem, zpracovávají určenou problematiku a redaktorovi odevzdávají příspěvky v požadované kvalitě, formě a termínu. Dílčí zpracované části zpravidla projednává redaktor se zpracovateli na společných plánovaných pracovních jednáních. Následně je zapracovává a upravuje do návrhu dokumentu včetně příloh a vzorů a doplňuje všechny náležitosti. Přitom kontroluje vzájemný věcný soulad jednotlivých částí a posoudí celý návrh po stránce obsahové, terminologické a formální a provede potřebné úpravy. Zpracovatelé se podílejí na posuzování a korekci návrhu a na dopracování konečného rukopisu dokumentu. Velmi důležité je, aby redaktor i zpracovatelé znali zákon č. 121/2000 Sb., o právu autorském, právní a vnitřní předpisy upravující ochranu utajovaných informací a tyto normy důsledně dodržovali.
Příprava návrhu dokumentu je nejsložitější část celého procesu tvorby a objevují-li se při plnění zpracovatelských úkolů nějaké problémy, pak je to v této fázi a kumulují se do dvou oblastí - odborná kvalita a dodržování harmonogramu. Odborná kvalita přímo závisí na odborné úrovni, zkušenostech a odpovědnosti vyčleněných zpracovatelů, což ne vždy jejich nadřízení respektují. A současná situace v armádě, na které se v posledních letech podepsaly permanentní legislativní, organizační a personální změny, je příčinou neplnění úkolů v termínech a jejich přesouvání na další roky.
3. Připomínkové řízení
Zpracovaný návrh doktrinálního dokumentu odevzdá redaktor gestorovi, který zajistí jeho rozeslání vybraným subjektům rezortu obrany, k jejichž odborné působnosti se obsah dokumentu vztahuje, k připomínkovému řízení. Zasílá se i dalším funkcionářům mimo podřízenost NGŠ AČR, pokud se připomínkovaná tematika dotýká jejich působnosti. Věcné připomínky k obsahu návrhu se zapisují do připomínkového listu spolu s návrhem nového znění nebo úpravy konkrétní pasáže. Lhůta na doručení připomínek gestorovi nesmí být kratší než 10 pracovních dnů od dne následujícího po doručení návrhu dokumentu(4). Celková lhůta na posouzení dokumentu a doručení připomínek není nikde určena. Zkušenosti však ukazují, že je třeba reálně kalkulovat téměř s dvěma měsíci. Při čase potřebném na doručení dokumentu tam a zpět a na administrativní spisové činnosti na jednotlivých součástech zbývá asi 30 pracovních dnů na vlastní posouzení dokumentů a zpracování připomínkového listu. Tuto dobu je třeba adekvátně upravit podle rozsáhlosti dokumentu. Vypořádání připomínek zajišťuje gestor. Neobdrží-li připomínky ve stanovené lhůtě, má se za to, že příslušný odborný subjekt souhlasí s návrhem a nemusí ani přihlížet k připomínkám doručeným po stanoveném termínu.
Návrh vojenského předpisu s přílohou o vypořádání připomínek zašle gestor po ukončení připomínkového řízení inspektorátu k závěrečnému posouzení(5). Inspektorát posoudí závěry připomínkového řízení, způsob vypořádání zásadních připomínek a soulad návrhu vojenského předpisu s právním řádem a vnitřními předpisy. Stanovisko inspektora armády je pro gestora vojenského předpisu závazné. Po zapracování stanoviska a vypořádání připomínek inspektorátu zašle gestor návrh vojenského předpisu k posouzení odboru legislativnímu a právnímu sekce legislativní a právní Ministerstva obrany (SLP MO), který návrh, pokud splňuje legislativní požadavky(6), redakčně upraví a zajistí vyhotovení čistopisu. Čistopis návrhu vojenského předpisu pak zašle gestorovi k zabezpečení jeho schválení.
Návrh vojenské publikace se po ukončení připomínkového řízení zasílá odboru doktrín VeV - VA, který zabezpečí provedení redakční úpravy (jazykové, terminologické, grafické a formální) a dokončení čistopisu. Čistopis návrhu vojenské publikace je spolu s dalšími potřebnými podklady odeslán gestorovi, který zajistí jeho schválení.
4. Schválení návrhu vojenského předpisu a vojenské publikace
Vojenský předpis schvaluje náčelník Generálního štábu AČR(7). Gestor zašle čistopis návrhu vojenského předpisu s informační zprávou pro NGŠ inspektorátu. Inspektor armády se na informační zprávě vyjádří k vydání vojenského předpisu a předložený materiál postoupí NGŠ ke schválení.
Vojenskou publikaci (vojenskou doktrínu nebo odbornou publikaci) podle charakteru a účelu schvaluje ten funkcionář AČR, který disponuje příslušnou pravomocí(8). Gestor zašle čistopis návrhu vojenské publikace spolu s informační zprávou, vyhodnocením připomínkového řízení a rozdělovníkem gestorovi, který zajistí jeho schválení.
5. Polygrafická výroba dokumentů
Polygrafická výroba schválených dokumentů doktrinální soustavy je realizována ve výrobních zařízeních odboru komunikace a propagace MO Kabinetu ministra obrany v Praze, Vojenského geografického a hydrometeorologického úřadu v Dobrušce a oddělení komunikačních a informačních technologií štábu VeV - VA ve Vyškově. Tisk vojenského předpisu zabezpečuje odbor legislativní SLP MO a vojenské publikace odbor doktrín VeV - VA na základě projednaných a schválených edičních plánů.
6. Distribuce vojenský předpisů a vojenských publikací
Distribuci vojenských předpisů zabezpečuje odbor legislativní SLP MO prostřednictvím pracoviště distribuce vojenských předpisů VeV - VA ve Vyškově.
Distribuci vojenských doktrín a odborných publikací zajišťuje odbor doktrín ve spolupráci se skupinou knihovnických služeb VeV - VA ve Vyškově.
Závěr
Společně s vývojem a optimalizací doktrinální soustavy se postupně vyvíjelo a vyvíjí i pojetí a chápání doktrín. Ale ... Doktríny NATO jsou formulovány ve spojeneckých publikacích (administrativních - AAP, procedurálních - APP, taktických - ATP a zejména společných - AJP). Jsou závazné a i když v praxi vyžadují uvážlivost, nikdo s tím nemá problém. Jenom ... V české vojenské veřejnosti stále vítězí poptávka po vojenských předpisech nad nabídkou vojenských publikací. V poslední době jsou vojenskými předpisy převáděny do závazné formy spojenecké standardizační dohody, tedy i doktríny, které sice v praxi vyžadují uvážlivost, ale už závazné jsou. Jinak řečeno: co čeští vojáci v mnohonárodní operaci běžně a bez problému plní, na to doma vyžadují předpis nebo rozkaz. Je tedy chápání doktrín ve všech členských zemích NATO opravdu stejné? Na to ať si čtenář odpoví sám. Je přitom stále hovořeno o oblasti operačního a bojového použití vojsk AČR.
Tyto skutečnosti se také promítají do procesu tvorby dokumentů doktrinální soustavy. Z plánovaných zpracovatelských úkolů je polovina vojenských předpisů a polovina vojenských doktrín a odborných publikací. Druhá polovina úkolů je plněna vcelku dobře, horší je to s vojenskými předpisy. Obecný problém je v činnosti redaktorů a zpracovatelů, kteří jsou, často z objektivních důvodů (dlouhodobé odvelení, zahraniční operace, práce ve strukturách NATO), měněni, pověřováni jinými úkoly nebo pod tíhou operativních úkolů nevěnují zpracovatelské činnosti takovou pozornost, jakou potřebuje. U vojenských předpisů hrají negativní roli především změny v legislativním prostředí, které mají vliv na obsah předpisu, a často se začíná znova (zejména ve vojenském letectví). Včasné vydání nového předpisu prodlužuje i dvojí právní posuzování, redakční úprava a s tím spojené ,,cestování" návrhu předpisu a další nepředpokládané okolnosti. Navzdory těmto nedostatkům je popsaný proces tvorby životaschopný a funkční. Dílčím řešením je promyšlené stanovení priorit v souladu s potřebami armády a reálné plánování, ale systémové řešení se neobejde bez provedení zásadních vnitřních organizačních a strukturálních změn organizačních útvarů MO a organizačních celků rezortu MO.
Literatura:
AAP-6 Slovník termínů a definic NATO (anglicky a francouzsky).
RMO č. 29/2009 o přípravě, schvalování a vyhlašování vnitřních předpisů v působnosti MO a vydávání Věstníku MO.
RMO č. 7/2010 Zásady výstavby a systemizace organizačních celků rezortu Ministerstva obrany.
RMO č. 8/2010 Zásady tvorby systemizovaných míst.
NVMO č. 36/2009 Pravidla pro zpracování vnitřního předpisu a jeho vyhlašování ve Věstníku Ministerstva obrany.
NVMO č. 20/2010 Příprava a schvalování vojenského předpisu.
Nařízení NGŠ AČR č. 10/2009 Vydávání vojenských doktrín a zřízení Výboru pro koordinaci tvorby vojenských doktrín, vojenských předpisů a služebních pomůcek.
(1) AAP-6 Slovník termínů a definic NATO (anglicky a francouzsky) (zpět)
(2) Gestorem vojenského předpisu je organizační útvar Ministerstva obrany podřízený NGŠ AČR, v jehož působnosti je zcela nebo převážně předmět úpravy vojenského předpisu (čl. 26, odst. 2 RMO č. 29/2009).
Věcným gestorem vojenské publikace je služební orgán, v jehož věcné působnosti je její plánovaný obsah (čl. 8 NNGŠ č. 10/2009) (zpět)
(3) Organizačními útvary ministerstva se rozumějí sekce ministerstva, samostatné odbory ministerstva a útvary ministerstva, které mají postavení sekce nebo samostatného odboru a jsou přímo podřízeny ministrovi obrany, jeho náměstkům nebo náčelníkovi Generálního štábu Armády České republiky (čl. 2 RMO č. 7/2010) (zpět)
(4) Čl. 4 NVMO č. 20/2010 Příprava a schvalování vojenského předpisu (zpět)
(5) Čl. 9 NVMO č. 20/2010 Příprava a schvalování vojenského předpisu (zpět)
(6)
Vojenský předpis podrobněji upravuje činnosti a vztahy, které vyplývají z úkolů Armády České republiky stanovených v § 14 zákona č. 219/1999 Sb., o ozbrojených silách České republiky, ve znění pozdějších předpisů, a aplikuje dokumenty důležité pro její činnost (např. standardizační dohody Organizace Severoatlantické smlouvy, vojenské doktríny ), zejména z hlediska výcviku (čl. 7, odst. 1 RMO č. 29/2009) (zpět)
(7) Čl. 7, odst. 2 RMO č. 29/2009 o přípravě, schvalování a vyhlašování vnitřních předpisů v působnosti MO a vydávání Věstníku Ministerstva obrany (zpět)
(8)
Čl. 4, 5 a 6 NNGŠ č. 10/2009 Vydávání vojenských doktrín a zřízení Výboru pro koordinaci tvorby vojenských doktrín, vojenských předpisů a služebních pomůcek (zpět)